Benny Istanto Logo Benny Istanto Logo
  • Home
  • About
  • CSR
  • Blog
  • Works
    • Overview
    • Experiences
    • Projects
    • Consulting
    • Maps & Infographics
  • CV
Categories
All (132)
Climate (61)
Data Science (8)
General (35)
GIS (39)
Remote Sensing (51)
Research (56)
Travel (12)

Blog

Exploring Climate with GIS, and Data Science

Word Clock
Data Science
General

A creative visualization that transforms time into natural language - experience time as spoken words rather than digits or clock hands

Benny Istanto
Feb 28, 2025
 
xkcd style for Country map
General
GIS

Source: <https://gist

Benny Istanto
May 26, 2024
 
xkcd style for LSEQM illustration
General
Climate

Source: <https://gist

Benny Istanto
May 23, 2024
 
Skip PEARSON fitting on climate-indices python package
Remote Sensing
Climate

Source: <https://gist

Benny Istanto
May 3, 2024
 
Utilizing CUDA
General

This week I try to utilize CUDA on my desktop, to support the upcoming activities on heavy geospatial and climate analytics

Benny Istanto
Apr 16, 2024

Maximizing Thinkpad T14 Gen 2 AMD
General

I bought a Thinkpad T14 Gen 2 AMD (released on August 2022) end of December 2023, it’s second hand with mint condition and standard specification (AMD Ryzen™ 7 PRO 5850U…

Benny Istanto
Jan 26, 2024

Drought Propagation
Remote Sensing
Research
Climate

Last month I did experiment test to analyze the propagation of Meteorological Drought (Standardized Precipitation Index - SPI) to Hydrological Drought (Standardized…

Benny Istanto
Jan 24, 2024

Firmware upgrade on Thuraya SatSleeve for iPhone
General
I have old version of Thuraya SatSleeve for iPhone, now categorized as a legacy product on Thuraya website.
Benny Istanto
Jan 4, 2024

Hourly Humidity Data
Remote Sensing
Climate
Recently, I embarked on a journey to calculate humidity data from a myriad of sources. Throughout this process, I experimented with various methods, ranging from the…
Benny Istanto
Oct 15, 2023

A certified GISP
General
Exciting news! I’m now a certified GIS Professional (GISP)
Benny Istanto
Aug 25, 2023

Monthly mosaic of modified Radar Vegetation Index
Remote Sensing
Few months ago, I wrote a post about how to calculate The modified Radar Vegetation Index (mRVI) using Sentinel-1 satellite. It was try to extract the mRVI every Dekad with…
Benny Istanto
Aug 24, 2023
 
Parsing BMKG’s daily climate data
Climate

To replicate below code, please download daily climate data from BMKG Data Online <https://dataonline

Benny Istanto
Aug 22, 2023
 
SPI-based drought characteristics
Remote Sensing
GIS
Climate
Benny Istanto
Aug 11, 2023

Fourier regression model to generate monthly to daily temperature data
Research
Climate

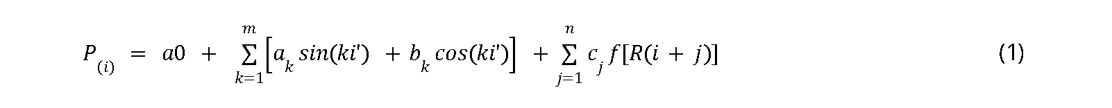
1 Introduction In the sphere of meteorology, the significance of statistical models in comprehending and forecasting diverse weather patterns is incontestable

Benny Istanto
Jul 2, 2023

Regression analysis with dummy variables
Data Science
Climate

This exercise aims to determine the best reduced model (RM) in regression analysis with dummy variables from annual rainfall data and altitude data in three different regions

Benny Istanto
Jun 16, 2023

Sentinel-1 modified Radar Vegetation Index
Remote Sensing

The Sentinel-1 modified Radar Vegetation Index (RVI) based on Google Earth Engine (GEE) script below originally developed by my friend Jose Manuel Delgado Blasco (Scholar…

Benny Istanto
Jun 15, 2023

Second-order Markov chain model to generate time series of occurrence and rainfall
Research
Climate

1 Introduction In the realm of meteorological studies, the use of statistical models is pivotal for understanding and predicting various weather phenomena

Benny Istanto
May 26, 2023

Impact of climate change in cities
Research
Climate

A new World Bank report is launched, in which I had the opportunity to contribute the analysis

Benny Istanto
May 25, 2023

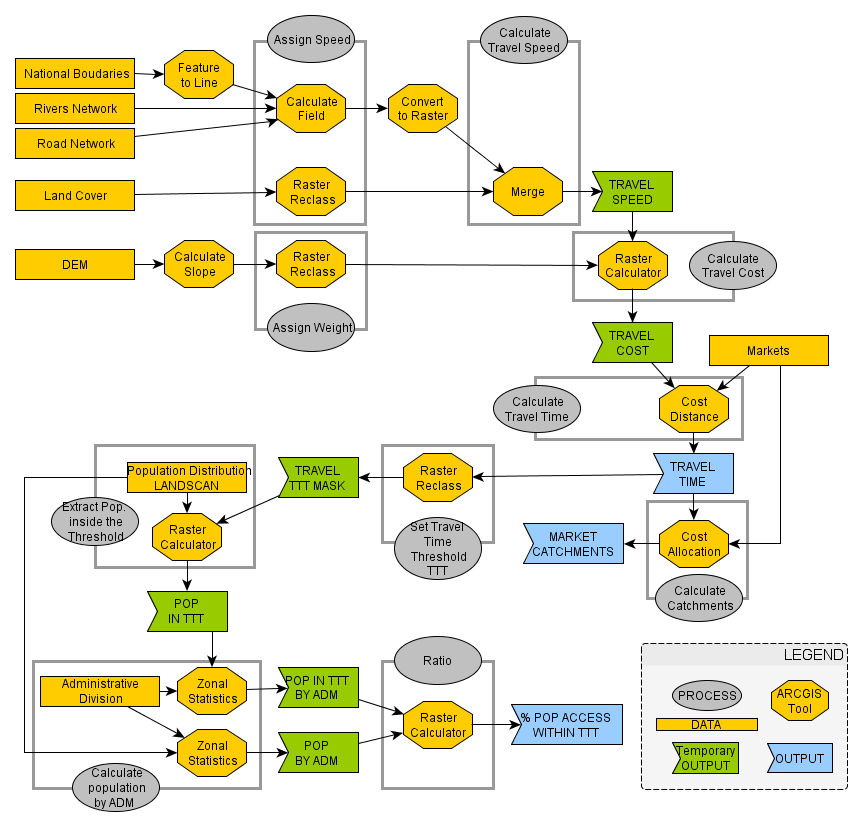
Fuzzy Inference System (FIS) for Flood Risk Assessment
Data Science
Climate

1 Implementation In the implementation phase of this analysis, we utilized Python and the Scikit-Fuzzy library to develop a fuzzy logic-based flood risk assessment model

Benny Istanto
Apr 15, 2023

Visualising the WRF output
Remote Sensing
Research
Climate

1 Introduction The Weather Research and Forecasting (WRF) model is a powerful numerical weather prediction system used to simulate atmospheric phenomena at various scales

Benny Istanto
Apr 1, 2023

Monitoring dry and wet season in South Sudan
Remote Sensing
Research
Climate

I am excited to share some news with you all

Benny Istanto
Mar 29, 2023

PyCPT for Subseasonal Forecasts in Indonesia
Climate
Remote Sensing
Research

1 Introduction PyCPTis a Python library for statistical analysis and forecasting of climate data

Benny Istanto
Mar 15, 2023

Experimental climatological rainfall zone
Remote Sensing
Research
Climate

Climatological rainfall zones represent distinct areas with different rainfall patterns

Benny Istanto
Mar 10, 2023
 
PyCPT config and notebook
Climate
Remote Sensing
Research

PyCPT is a Python interface and enhancement for the command line version of the International Research Institute for Climate and Society’s Climate Predictability Tool (CPT)…

Benny Istanto
Mar 6, 2023

Unit Hydrographs
Climate

Unit hydrographs are a fundamental tool in the analysis of floods and their impacts on watersheds

Benny Istanto
Feb 28, 2023

SBR Market Day 2023: When Creativity and Demon Slayer Colors Led to Success
General

My fourth-grade daughter recently participated in her school’s market day as part of the IB Primary Years Programme at Sekolah Bogor Raya, and it turned into an inspiring…

Benny Istanto
Feb 15, 2023
 
Install the WRF Model in WSL2
Remote Sensing
Research
Climate

UPDATE: 25 Feb 2024 Old version: <https://gist

Benny Istanto
Feb 10, 2023

Descriptive statistics analysis using climate data
Remote Sensing
Climate

Climate is a complex system that is affected by a variety of factors, including atmospheric composition, solar radiation, and ocean currents

Benny Istanto
Jan 31, 2023

History of climate modeling
Research
Climate
Image source: https://nps.edu/-/nps-researchers-partner-on-next-generation-climate-model
Benny Istanto
Jan 28, 2023

Heat wave duration index
Remote Sensing
Research
Climate

The World Meteorological Organization (WMO), defines a heat wave as five or more consecutive days of prolonged heat in which the daily maximum temperature is higher than the…

Benny Istanto
Aug 3, 2022

Maximizing Thinkpad T480
General

I never owned a Thinkpad before, but I used Thinkpad since 2008, T400 version from my office, and every 2-3 years got upgrade to the latest

Benny Istanto
May 1, 2022

Batch task execution in Google Earth Engine Code Editor
Remote Sensing

Have you ever had a problem when you wanted to download the entire data of an ImageCollection from Google Earth Engine (GEE), but you were lazy and bored when you had to…

Benny Istanto
Mar 19, 2022

MODIS LST Explorer
Remote Sensing
Climate

Recently I worked on utilising daily MODIS LST (MOD11A1) to calculate number of day in a year with LST exceeding 35degC

Benny Istanto
Feb 17, 2022

How’s 2021 rainfall in Indonesia?
Remote Sensing
Climate

I frequently used the Global Precipitation Measurement (GPM) - next-generation of the Tropical Rainfall Measuring Mission (TRMM - <https://pmm

Benny Istanto
Jan 2, 2022

Mean annual temperature and number of hot days in a year
Remote Sensing
Research
Climate

This week I got request from my colleagues to calculate mean annual temperature and number of hot days in a year using MODIS Daily Land Surface Temperature (LST) data from…

Benny Istanto
Dec 11, 2021

TerraClimate and Standardized Precipitation-Evapotranspiration Index (SPEI)
Remote Sensing
Research
Climate

Last month, I have a chance to give a try TerraClimate data from Climatology Lab of University of California, Merced

Benny Istanto
Nov 14, 2021

Batch download 30-minutes rainfall data from multiple coordinates and dates
Remote Sensing
Research

The need for the availability of 30-minutes rainfall time series data are very crucial, especially when we are working on the study of extreme rainfall induced landslide

Benny Istanto
Sep 1, 2021

Upgrade the MBP MC724 Early 2011
General
This year is my 10th year using MacBook Pro 13” Early 2011. I bought my Mac on 5 Jun 2011 at Ibox Menteng Central with original specification 13.3” 2.7GHz i7/4GB RAM/500GB…
Benny Istanto
Aug 30, 2021

QGIS auto mapping
GIS

This week I learned a new thing, create a layout and automatically export to PNG files from various datasets using QGIS

Benny Istanto
Aug 24, 2021

Farewell WFP!
General

As you may have heard, I’m moving on to the World Bank HQ after 9 wonderful years at the UN WFP in Indonesia

Benny Istanto
Aug 19, 2021

Visualize daily weather forecast from GFS using Google Earth Engine
Climate
Remote Sensing
Research
Since few years ago NOAA Global Forecast Data (GFS) available at Google Earth Engine (GEE), which makes it easier to access even though there are only 9 variables out of…
Benny Istanto
Jun 18, 2021

Ninth year and the 2020 Nobel Peace Prize Laureate
General

[caption id=“” align=“alignnone” width=“2500”]

Benny Istanto
Jun 11, 2021

HP CLJ Pro MFP M181fw supply error message
General

I bought printer HP Color Laserjet Pro MFP M181fw and a set spare original HP 204A catridges not long after I started to work from home due to COVID-19 pandemic situation

Benny Istanto
May 25, 2021

How to get daily rainfall forecast data from GFS? (Part 2)
Climate
Remote Sensing
Research

Few days ago I wrote a post on how to get GFS data using GRIB filter and NCAR/UCAR Research Data Archive

Benny Istanto
Apr 16, 2021

How to get daily rainfall forecast data from GFS? (Part 1)
Climate
Remote Sensing
Research

Last week, Tropical Cyclone Seroja hit eastern part of Indonesia and Timor-Leste

Benny Istanto
Apr 13, 2021

Today - a year ago
General
Today marks the first anniversary of my office’s decision to asks all staffs to work from home (WFH) due to COVID-19.
Benny Istanto
Mar 11, 2021

Calculate SPI using monthly rainfall data in GeoTIFF format
Remote Sensing
Research
Climate

NOTES - 1 Mar 2022 I have write a new and comprehensive guideline on SPI, you can access via this link <https://bennyistanto

Benny Istanto
Jan 25, 2021

Setup your machine to be GIS ready!
Remote Sensing
General
GIS
Climate
Since 2009, I started to use Macbook Pro with OS X Snow Leopard along with Windows XP installed via Parallels Desktop to support my work as Earth Observation and Climate…
Benny Istanto
Jan 19, 2021

GeoTIFF to NetCDF file with time dimension enabled and CF-Compliant
Research
Climate

UPDATE: as of 4 January 2024 1

Benny Istanto
Dec 10, 2020

A Reason For Being
General

According to Wikipedia, Ikigai (生き甲斐) (pronounced [[ikiɡai]](https://en

Benny Istanto
Nov 9, 2020

30 Day Map Challenge, 2020
Remote Sensing
GIS

For the month of November, Topi Tjukanov announced a 30 Day Map Challenge on Twitter

Benny Istanto
Nov 1, 2020

La Niña and Indonesia context
Remote Sensing
Research
Climate

General sensitivity of rainfall in Indonesia to sea surface temperature (SST) changes in NINO-4 region

Benny Istanto
Oct 8, 2020

Kriging and IDW interpolation in GEE
Remote Sensing
GIS
Climate

I have automatic weather station coordinates from BMKG, along with example data on precipitation accumulation for 1 - 10 Jan 2017 in csv format with column structure: Lon…

Benny Istanto
Aug 28, 2020

Number of dry and wet-spell
Remote Sensing
Research
Climate

Now, it’s easy to get statistics information on AVERAGE, MINIMUM and MAXIMUM number of consecutive dry and wet days for a certain period using Google Earth Engine platform

Benny Istanto
Jul 21, 2020

Calculate SPI using CHIRPS data
Remote Sensing
Research
Climate

NOTES - 1 Mar 2022 I have write a new and comprehensive guideline on SPI, you can access via this link <https://bennyistanto

Benny Istanto
Jul 10, 2020

Calculate SPI using IMERG data
Remote Sensing
Research
Climate

NOTES - 1 Mar 2022 I have write a new and comprehensive guideline on SPI, you can access via this link <https://bennyistanto

Benny Istanto
Jul 6, 2020

Monthly weather data from ERA5 and FLDAS
Remote Sensing
Research
Climate

Since 2015, considerable amount of new data (high resolution satellite-based product combined with social media data) developed using new technology through artificial…

Benny Istanto
Jun 30, 2020

30-minutes rainfall and landslide research
Remote Sensing
Climate
GIS
Research

Jemblung Landslide - Banjarnegara 2014 Landslide occured on 12 Dec 2014 in Jemblung of Sampang village, Karangkobar sub-district, Banjarnegara district, Central Java (109

Benny Istanto
May 5, 2020

Vulnerable groups in COVID-19
Remote Sensing
GIS
Research

[caption id=“” align=“alignnone” width=“2500”]

Benny Istanto
Apr 23, 2020

Historical flood occurrence
Remote Sensing
GIS
Research

Inspired from Dr

Benny Istanto
Apr 9, 2020

Covid-19 and WFH
General

[caption id=“” align=“alignnone” width=“958”]

Benny Istanto
Mar 11, 2020

72-hours assessment workshop in Vanuatu
General
Travel

Trip to Port Vila - Vanuatu last week was my first trip to Pacific Islands

Benny Istanto
Mar 9, 2020

Paddy harvesting and planting area 2019
Remote Sensing
Research

BPS (Statistics of Indonesia) release: paddy harvested area of 2019 was estimated around 10,68 million Ha

Benny Istanto
Feb 6, 2020

Jakarta flood 2020
Remote Sensing
GIS
Climate

[caption id=“” align=“alignnone” width=“2500”]

Benny Istanto
Jan 2, 2020
 
Dry and Start of Rainy Season in Timor-Leste 2019/2020
Remote Sensing
GIS
Research
Climate

For the last 6 weeks, I am working with my colleagues in Bangkok and Dili to produces climate monitoring bulletin related to dry season in the last 2019 and start of rainy…

Benny Istanto
Dec 25, 2019

Visit to DLR and WFP Innovation Accelerator
Research
Travel

Shortly after finishing workshop in Rome, I flew to Munich to attend a workshop in 29 October 2019 with Earth Observation Centre at Deutsches Zentrum für Luft- und Raumfahrt…

Benny Istanto
Nov 9, 2019

Global GIS Workshop 2019
GIS
Travel

Right after following the innovation bootcamp in SF, I flew to Rome to attend WFPs Global GIS Workshop

Benny Istanto
Nov 8, 2019

SF Innovation Bootcamp 2019
Research
Travel

Last month I had the opportunity to attend 2019 WFP Innovation Accelerator Bootcamp in San Francisco, CA, USA

Benny Istanto
Nov 2, 2019

Innovation in humanitarian crisis meeting
Travel
General

Last week I went to Rome for a workshop and a task force meeting

Benny Istanto
Sep 14, 2019

Technical engagement workshop in Beijing
General
Travel

Last week I wen to Beijing for a technical engagement workshop on emergency preparedness and response at National Disaster Reduction Centre of China (NDRCC) office

Benny Istanto
Jul 27, 2019

Pixel-wise regression between rainfall and sea surface temperature
Data Science
Remote Sensing
Research
Climate

General sensitivity of rainfall to sea surface temperature (sst) changes in NINO region Climate variability directly influences many aspects of food and nutrition security…

Benny Istanto
Jul 8, 2019

Summer in Mongolia
General
Travel

I visited Mongolia again last week during Summer season, it was nice

Benny Istanto
May 31, 2019

Surface buffer
GIS

The current state of a volcano is extremely variable with time and it has no meaning to define fixed risk zones around volcanoes (e

Benny Istanto
Apr 22, 2019

Extreme winter in Mongolia
General
Travel

Last week, I had the opportunity to visit Mongolia

Benny Istanto
Jan 26, 2019

DSSAT training in Chiang Mai, 2018
Travel
Research
Climate

Last month, I attended training on DSSAT and MWCropDSS: Efficient and precision agricultural resource utilization under changes with simulation models and GIS in Chiang Mai…

Benny Istanto
Sep 11, 2018

Food accessibility for Rohingya refugees
Remote Sensing
GIS
Research

Following my visit to Rohingya camps in Cox’s Bazaar - Bangladesh two-months ago, I try to apply accessibility modeling to help understand on how well covered is Kutupalong…

Benny Istanto
Jun 6, 2018

Visiting Rohingya refugees in Cox’s Bazaar
Travel
General

Two-weeks ago I visited Rohingya refugees camp in Cox’s Bazaar, Bangladesh to conduct the feasibility study of 72hrs approach related to the exposure of Rohingya refugee…

Benny Istanto
Apr 29, 2018

Telegram group for GIS user in Indonesia
Remote Sensing
GIS
A group of friends and me run a Telegram group discussion about GIS and Remote Sensing application, currently focusing on Indonesia context and has been participated by more…
Benny Istanto
Apr 10, 2018
 
Climate expertise in the humanitarian field
General
Climate

Last month I was invited by my alma mater to an academic workshop which aims to (i) evaluate the curriculum for the period (2013-2017), (ii) develop a curriculum that is…

Benny Istanto
Apr 2, 2018

VAMPIRE won 2017 Innovation Challenge
General

Today we celebrate the VAMPIRE project, won the 2017 WFPs Innovation Challenge

Benny Istanto
Feb 5, 2018

OpenStreetMap Mapathon in Atambua
General

My office frequently conduct an OpenStreetMap (OSM) Mapathon series, to improve the quality and speed of disaster preparedness, response and recovery in Indonesia through…

Benny Istanto
Dec 13, 2017

OpenStreetMap GeoWeek 2017
General

November 12–18 is OSM Geography Awareness Week

Benny Istanto
Nov 24, 2017

Blending Satellite Precipitation and Gauge Observations
Remote Sensing
Research
Climate

Blending of point and grid data I have some station data

Benny Istanto
Aug 2, 2017
 
List of free satellite-based products and geospatial data on internet
Remote Sensing
GIS

This post updated regularly, so if you couldn’t find what you are looking for, comeback later or send me an email

Benny Istanto
May 16, 2017

Standing crowd density, 2 Desember 2016
GIS

Lagi rame tentang angka 7 juta :) Masih terkait dengan metode perhitungan yang cocok untuk standing crowd density pada 2 Desember di Monas dan sekitarnya, saya mencoba…

Benny Istanto
Dec 5, 2016

Satellite-based monitoring of growing season
Remote Sensing
GIS
Research

Climate and vegetation data sourced from remote sensing satellites are widely used for agricultural monitoring

Benny Istanto
Sep 27, 2016

How long will I live?
Data Science

What’s my place in the world population

Benny Istanto
Aug 10, 2016

2016 GIS for Sustainable World Conference
GIS
Travel

Early this month I had the opportunity to attend the 2016 GIS for a Sustainable World Conference held on May 2–4, 2016 in Campus Biotech, Geneva, Switzerland

Benny Istanto
May 14, 2016

So fun Aerial Bold!
Remote Sensing
General

Have you heard about Aerial Bold

Benny Istanto
Apr 2, 2016

2015 ESRI User Conference
GIS
Travel

San Diego Convention Center 20 – 24 July 2015, San Diego, CA, USA

Benny Istanto
Aug 1, 2015

OSM use case: accessibility mapping
GIS
Research

OpenStreetMap (OSM) is a collaborative project to create a free, editable map of the world

Benny Istanto
Dec 16, 2014

Kelas Inspirasi Bogor 2
General

Last week, on 9 Sep 2014 I participated in Kelas Inspirasi Bogor - part of Indonesia Mengajar activities

Benny Istanto
Sep 15, 2014

Menginstall “GDAL/OGR for Python” di Windows
GIS

Beberapa bulan terakhir saya banyak menggunakan GDAL/OGR untuk melakukan clip dan translate data satelit

Benny Istanto
Sep 11, 2013

Cloudless satellite image
Remote Sensing

I found excellent Image-compositing scripts for filtering weather out of satellite images <https://github

Benny Istanto
Apr 15, 2013

MBTiles map
GIS

After few months playing around with TileMill and TileStream, I have created few MBTiles map using data from my previous and current project

Benny Istanto
Apr 2, 2013

Menggunakan fungsi ArcPy melalui Python non-ArcGIS
GIS

ArcGIS menginstal versi Python-nya sendiri yang tidak terdaftar secara resmi di sistem Windows tetapi pada kenyataannya dapat digunakan seperti layaknya Python melalui…

Benny Istanto
Jun 12, 2012

First day at WFP
General

Today is my first day working at World Food Programme, Indonesia Country Office and based in Jakarta

Benny Istanto
Jun 11, 2012

Banjir Tangse di akhir Februari 2012
General

Tangse adalah sebuah kecamatan di Kabupaten Pidie, Aceh, Indonesia

Benny Istanto
Mar 4, 2012

First try using TileMill and TileStream
GIS

Since it was announced through Development Seed’s blog, I am really excited to try TileMill and TileStream

Benny Istanto
Aug 10, 2011

ILO Basic Operational GIS for Road Assessment (Part 3)
GIS

This the last part of 3 series post on ILO Basic Operational GIS for Road Assessment

Benny Istanto
Jun 1, 2011

ILO Basic Operational GIS for Road Assessment (Part 2)
GIS

This the second part of 3 series post on ILO Basic Operational GIS for Road Assessment

Benny Istanto
May 1, 2011

ILO Basic Operational GIS for Road Assessment (Part 1)
GIS

This the first part of 3 series post on ILO Basic Operational GIS for Road Assessment

Benny Istanto
Apr 28, 2011

Back to Aceh (again)
GIS

Starting from 1 February 2011, I am back to Aceh again

Benny Istanto
Feb 10, 2011

Using Google to disseminate information during 2010 Tsunami in Mentawai Islands
General

Information Management in Emergency Situation  During post-disaster emergency response, the role of information management is highly important

Benny Istanto
Dec 15, 2010

2010 Mentawai Tsunami and Earthquake
GIS

25 October 2010 - 21:42, that night I was in my room (Agus Salim stadium complex) working on map requested by Ignacio Leon - Head of OCHA Indonesia

Benny Istanto
Nov 1, 2010

West Sumatra Earthquake Response 2009
GIS

Almost 5-months I have been working for UNOCHA as GIS Officer to support earthquake response that happen in West Sumatra, 30 Sep 2009

Benny Istanto
Apr 20, 2010
 
Web Map Interface
GIS

This training was part of ADB’s ETESP Package 39 Part 2 project and was carried out last month, which was attended by staff from Aceh’s Forestry and Plantation Office

Benny Istanto
Nov 21, 2009

Landmark survey in TLS
GIS

Since May 2009 I am working for UNFPA as Census Mapping Supervisor in Timor-Leste supporting Direksaun Jeral de Estatistika (DNE) conducting landmark survey as preparation…

Benny Istanto
Oct 5, 2009

Potential soil loss
Remote Sensing
GIS
Research

During my assignment with ADB project called Earthquake and Tsunami Emergency Support Project (ETESP) - Package 38, I am working on development of potential soil loss map

Benny Istanto
Dec 25, 2008

Paddy’s growth and development model, and economic value of farming system
GIS
Research
Climate

Agriculture is one of the important sectors in Indonesia so that the various efforts related to development in agriculture continues to be done, especially paddy

Benny Istanto
Nov 30, 2008

Model simulasi penyakit busuk daun tanaman kentang
Research
Climate

User interface model simulasi penyakit busuk daun (late blight) pada tanaman kentang (Solanum tuberosum L

Benny Istanto
Nov 9, 2008

GIS for immunization activities
GIS

In the last 4-months I have been working for USAID funded project as a GIS Consultant on Immunization for 64 districts in 7 provinces in Indonesia

Benny Istanto
Dec 15, 2007

Automatic Coordinate Register System
Remote Sensing

Image registration is the process of transforming different sets of data into one coordinate system

Benny Istanto
Feb 10, 2007

Jacub Rais Award
Remote Sensing
GIS
Research

Minggu lalu saya mengikuti Pertemuan Ilmiah Tahunan XV dan Kongres IV Masyarakat Ahli Penginderaan Jauh Indonesia (MAPIN), yang diadakan di Bandung, 13 - 14 Desember 2006

Benny Istanto
Dec 21, 2006

Sistem Peringkat Bahaya Kebakaran
Remote Sensing
GIS
Research
Climate

LAPAN secara rutin melakukan pemantauan Sistem Peringkat Bahaya Kebakaran (SPBK/FDRS - Fire Danger Rating System) berbasis data satelit

Benny Istanto
Nov 9, 2006

Numerical random search
Research
Climate
Data Science
In meteorological station, air humidity measurement often use hygrometer which can give direct value in RH unit (%), but many meteorological station did not has this…
Benny Istanto
Aug 12, 2006

Multi Person Decision Making
Research
Climate
Data Science

Problem

Benny Istanto
Jul 23, 2006

How to calculate the Fire Weather Index in Indonesia
Research
Climate

FWI Excel program add-in is a quick and easy way to calculate the fire weather index into a table in Microsoft Excel, hereinafter known as XLFWI add-ins

Benny Istanto
Jul 20, 2006
 
Sarjana Meteorologi
General

Hari ini saya dinyatakan lulus program sarjana Meteorologi - FMIPA IPB, setelah tadi siang saya menerima Surat Keterangan Lulus (SKL)

Benny Istanto
Mar 10, 2006

Magang di TISDA, BPPT
GIS
Research
Climate

Pada tanggal 27 Juni 2004, saya memulai magang di Laboratorium Teknologi Geosystem, Pusat Pengkajian dan Penerapan Teknologi Inventarisasi Sumber Daya Alam (P3-TISDA), BPPT…

Benny Istanto
Jun 10, 2005

Termodinamika dalam pertanian rumahkaca
Research
Climate

Makalah berikut merupakan tugas dari mata kuliah Termodinamika di semester 4, dibimbing oleh Hanedi Darmasetiawan

Benny Istanto
Mar 27, 2005

Satelit Geostasioner
Remote Sensing
Research
Climate

Mengamati bumi melalui satelit Geostasioner (GOES EAST, METEOSAT, IODC, GMS dan GOES WEST) tanggal 25 Oktober 2004, Jam 18

Benny Istanto
Jan 8, 2005

Model biomassa dan neraca air
Research
Climate

Model ini merupakan tugas akhir mata kuliah Model Simulasi Pertanian di Semester 6

Benny Istanto
Jul 8, 2004

Pendugaan deret hari kering
Research
Climate

Makalah berikut merupakan tugas dari mata kuliah Klimatologi Pertanian di semester 6, dibimbing oleh Rizaldi Boer

Benny Istanto
May 22, 2004

Model pendugaan biomassa tanaman padi
Research
Climate

Ini adalah salah satu tugas praktikum dari mata kuliah Model Simulasi Pertanian yang diberikan oleh Pak Handoko dan Pak Yon Sugiarto

Benny Istanto
Apr 27, 2004

Menghitung radiasi matahari
Research
Climate

Mata kuliah Mikrometeorologi membuat saya dan teman-teman melakukan pengamatan cuaca selama 24 jam di halaman Kampus IPB Baranangsiang, sangat menyenangkan karena waktu…

Benny Istanto
Jan 3, 2004

Anak UMPTN memang beda!
General

Di kampus lagi sering ledek-ledakan antara mahasiswa yang masuk IPB lewat jalur USMI dan UMPTN

Benny Istanto
Dec 10, 2003

Mekanika - gerak dalam dua dimensi
Research
Climate

Makalah berikut merupakan tugas dari mata kuliah Mekanika di semester 4, dibimbing oleh Hanedi Darmasetiawan

Benny Istanto
Nov 25, 2003

Makalah Dasar Agronomi
Research
Climate

Makalah berikut merupakan tugas dari mata kuliah Dasar Agronomi di semester 3

Benny Istanto
Nov 20, 2003

Pengukuran Suhu
Climate
Research

Makalah berikut merupakan tugas dari mata kuliah Metode Observasi dan Instrumentasi Cuaca di semester 3

Benny Istanto
Oct 28, 2003

Menduga distribusi ukuran butir hujan
Climate
Data Science

Minggu kemarin kita melakukan praktikum mata kuliah Hidrometeorologi tentang pendugaan distribusi ukuran butir hujan pada berbagai kondisi atmosfer, awal atau akhir hujan

Benny Istanto
Oct 16, 2003

Halo!
General

Hari ini saya memulai sebuah blog, dan ini tulisan pertama saya

Benny Istanto
Oct 8, 2003
No matching items
    Back to top

    © 2026, Benny Istanto.

    Exploring Climate with GIS and Data Science, solving old problems in new ways. Turning earth observation data into actionable, life-saving insights.

    Built with Quarto

    • View source
    • Report an issue

    Buy Me a Coffee